욕창예방매트리스

의료기계장치
욕창예방매트리스
최적 체압 분산을 위한 욕창예방매트리스 제어 시스템의 설계
- 현대의학은 인간의 수명이 늘어감에 따라 환자의 신체적 고통을 줄이고, 삶의 질을 향상시키는 방향으로 발전.
- 의공학기술은 이에 필요한 지능적이고 효율적인 시스템을 개발하여 의료 및 헬스 케어에 기여하는 역할.
- 본 연구는 "파스칼의 원리"를 적용하는 에어 매트리스를 제어하고 체압을 최적으로 분산 할 수 있는 실험모델을 개발하여 효율적으로 욕창예방 및 관리에 필요한 시스템을 설계하고 구현함.
1. 욕창의 정의
1) 장시간 부동의 자세로 침상바닥에서 신체의 일부분이 압력을 받아 혈액순환 장애가 오고 산소와 영양공급이 부족해서 피부, 피하지방, 근육에 허혈로 인해 발생되는 조직 손상 을 욕창(Decubitus, Pressure ulcer, bed sore)이라 함.
2) 모세관혈압 (P.P- Perfusion Pressure) :12~38mmHg.
3) 폐쇄압력 ( C.C.P-Critical Closing Pressure ) : 45mmHg.
4) 욕창발생시간 : 폐쇄압력이상에서 2시간이상 지속되면 조직의 변화(손상)가 시작됨.
2. 전신 체압 분포

3. 욕창의 병리기전

4. 욕창의 진행 단계

단계1 : 홍반발생 / 단계2 : 피부조직 부분손상 / 단계3 : 피부하 조직괴사, 염증 / 단계4 : 근막, 근육, 골까지 침범
욕창환자 17.4%가 고령층, 척수환자 24~85%가 발생, 요양시설에 6%욕창환자 사지마비환자 7~8%는 욕창으로 사망함.
와상상태 욕창발생환자 퇴원1년후 60% 사망함.
5. 욕창의 물리적 발병 4대 요소
1. 압력 / 2. 마찰 / 3. 습도 / 4. 전단력
6. 에어 매트리스 사용사례
수동제어. 좌,우 교대부양 구조. 마찰과 전단력 문제

[ 에어 매트리스의 구조와 역학 ]

실험에 사용된 공간유지섬유 매트리스(Space Fabric mattress) 의 구조
1. 파스칼의 원리
Bramah's Hydraulic ram
파스칼의 원리 - "밀폐된 용기의 공기입자에 가해진 압력은 같은 크기로 모든 방향으로 전달된다."

2. 전단력(Shear force)
1) 전단력(Shear force) : 임의의 단면적에 전단하중이 작용하여 전단응력이 발생함.
2) 응력집중 : 단면적이 변하는 부분에 하중이 작용하면 단면에 응력분포는 불규칙 하고, 국부적으로 큰 응력이 작용


3. 균일분포하중의 S.F.D, B.M.D
1) 균일한 단면에 균일한 하중 W가 분포하면 단면의 위치에 따라 전단력과, 굽힘모우먼트가 거리에 따라 변화.
2) S.F.D (Shearing Force Diagram)-전단력선도 (b)
3) B.M.D(Bending Moment Diagram)-굽힘모우먼트(c)
4) 반력 A, B가 위치한 거리에서 상,하로 전단력이 최대값이 되고, 전단력이 "0"인 지점에서 굽힘모우먼트는 최대가 됨.
4. 에어 매트리스 - 유체정역학
1) 신체의 체중이 매트리스에 압력으로 작용 체중의 압력 P는 매트리스의 높이 h와 비례관계.

2) 공간유지섬유(Spacer fabric) 매트리스 - 체중의 집중하중을 분산하는 h 범위가 최적의 제어 압력임.

[ 시스템 설계 ]
1. 실험재료

1) Pressure measurement : Life scope 6 (Nihon-kohden)

2) Pressure Transducer : IBP용(Medex Inc.)

3) Pressure sensor Balloon : W350mm X L160mm (제작)

4) Laser height gauge : L300mm (제작)

2. 실험 계측

실험계측 방법
1) "B" Pressure sensor Balloon에 일정량의 공기를 주입하여 신체 에 가해지는 체압을 측정함.
2) "D" 매뉴얼 펌프로 매트리스에 공기압력을 주입함.
3) 피실험자가 누운 상태에서 매트리스의 압력을 "C"에 디스플레이 되는 값을 모니터링.
[ 실험결과 ]
1. Grid and Alternate
| 단계별 (Stage) |
공급압력 mmHg | 견갑골 (scapula) mmHg |
엉덩이 (sacrum) mmHg |
높이 (h) mm |
REMARK | |
|---|---|---|---|---|---|---|
| unload (공급값) | load (측정값) | |||||
| 1 | 60 | 80 | 55 | 70 | 50이상 | h 무관 |
| 2 | 45 | 74 | 59 | 54 | 50이상 | |
| 3 | 25 | 55 | 45 | 50 | 50이상 | |
| 4 | 20 | 54 | 27 | 41 | 50이상 | |
| 5 | 10 | 45 | 33 | 70 | 50이상 | |
Measurement of body pressure at scapula and sacrum at 80kgf

W=45~80mmHg
Grid and Alternate floating mattress diagram and analysis
2. Space fabric
| 단계별 (Stage) |
공급압력 mmHg | 견갑골 (scapula) mmHg |
엉덩이 (sacrum) mmHg |
높이 (h) mm |
REMARK | |
|---|---|---|---|---|---|---|
| unload (공급값) | load (측정값) | |||||
| 1 | 60 | 60 | 32 | 50 | 60 | |
| 2 | 45 | 47 | 29 | 49 | 60 | |
| 3 | 25 | 31 | 24 | 42 | 60 | |
| 4 | 20 | 28 | 26 | 38 | 30 | h max |
| 5 | 10 | 21 | 26 | 34 | 21 | . |
| 6 | 5 | 18 | 26 | 35 | 18 | . |
| 7 | 3 | 18 | 25 | 35 | 18 | . |
| 8 | 5 | 15 | 22 | 34 | 15 | . |
| 9 | 1 | 21 | 22 | 34 | 12 | h min |
Measurement of body pressure at scapula and sacrum at 80kgf
| 단계별 (Stage) |
공급압력 mmHg | 견갑골 (scapula) mmHg |
엉덩이 (sacrum) mmHg |
높이 (h) mm |
REMARK | |
|---|---|---|---|---|---|---|
| unload (공급값) | load (측정값) | |||||
| 1 | 60 | 60 | 32 | 52 | 60 | |
| 2 | 45 | 45 | 30 | 47 | 60 | |
| 3 | 25 | 30 | 28 | 41 | 60 | |
| 4 | 20 | 24 | 26 | 38 | 30 | h max |
| 5 | 10 | 17 | 26 | 36 | 21 | . |
| 6 | 5 | 14 | 26 | 37 | 18 | . |
| 7 | 3 | 12 | 25 | 36 | 18 | . |
| 8 | 2 | 12 | 25 | 35 | 15 | . |
| 9 | 1 | 11 | 25 | 37 | 12 | h min |
Measurement of body pressure at scapula and sacrum at 42kgf

W=12~28mmHg
Space fabric mattress stress diagram and analysis

Graph of body pressure at 80kgf

Graph of body pressure at 42kgf

Comparison of analysis
W 1 : 격자 및 교대부양 매트리스 하중
W 2 : 공간유지섬유 매트리스하중
1) 전단력선도(S.F.D) : 최고 하중이 엉덩이, 다음은 어깨에 집중
2) 굽힘모우먼트(B.M.D) : 최고 굽힘이 엉덩이와 어께사이에 작용
3. Surface tension & Phase Hammock

Grid and Alternate floating mattress

Space fabric mattress
[ 시스템 설계 ]
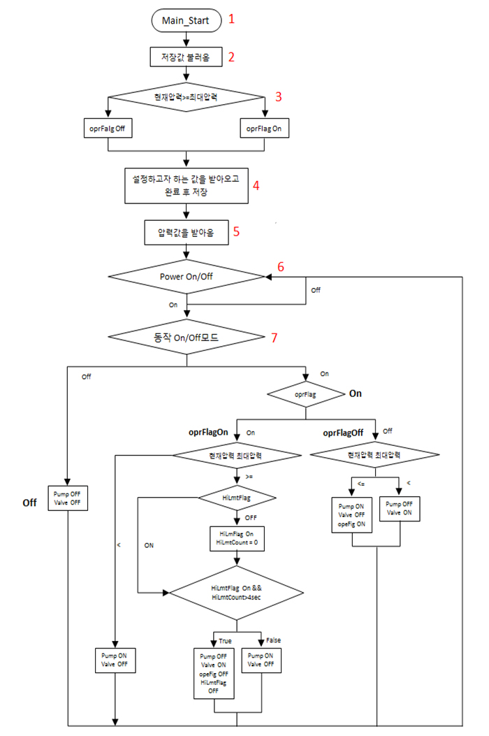
1. Flow Chart
1) 공간유지섬유 에어 매트리스의 압력(P)과 높이 (h)를 제어.

2) 압력에 비례하는 높이를 자동조절하기 위해서 에어 컴프레서를 작동하거나, 솔레노이드 밸브를 개폐.

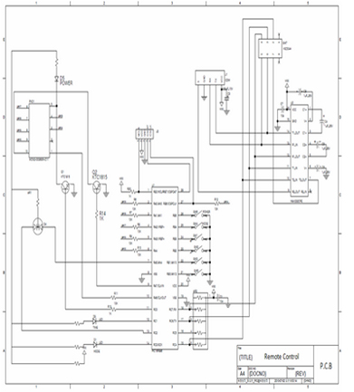
2. Main Circuit

Pressure sensor 에 의해서 피드-백 되는 값을 계산하여 공기를 주입하거나, 배출하는 자동제어 회로.
3. Remote Controller Circuit

PIC 마이컴에 A/D Convertor를 사용하여 시스템의 전원을 온-오프 하고 리모콘 조작시 디스플레이에서 압력값을 mmHg로 나타내고 설정작업을 완료하면 변환된 값으로 Main Circuit에 전달.
4. 시스템의 구성과 구현

[ 결론 ]
1) 시중에서 일반적으로 사용하는 에어 매트리스는 내부 공기량이 작을 때는 신체 특정 부위가 바닥에 닿아 체압이 높아지고, 내부 공기량이 많아지면 집중하중과 전단력이 커져서 모세혈관 폐쇄 압력보다 높은 압력이 조직에 가해짐.
- 체압 분산효과가 불균형하여 욕창 예방효과가 미흡.
2) 제안된 공간유지섬유 에어매트리스를 이용하여 집중하중과 전단력을 최소화시키고, 체중에 관계없이 모세관 혈압 이내에서 자동적으로 동작하는 에어 매트리스 제어회로를 설계 하므로서 최적한 체압 분산시스템을 구현함.(12~30mmHg이내)
3) 피부조직 모세혈관의 효율적인 혈액 순환을 위해 6분 이내의 리듬사이클로 동작하는 시스템을 구현함.(MPMR :11.6분)

경상북도 구미시 비산로33|Tel. 054-463-2090|Fax. 054-462-0600|E-mail. master@jeesang.co.kr
Copyright JEESANG.CO.LTD All Rights Reserved.
